“buildingSMART国际—亚洲2024峰会”摘选:知识图谱技术
Emma Hooper
作者:bSC课堂
作者:bSC课堂
Emma Hooper
Emma Hooper是英国权威数据处理公司信息管理部总经理,也是ISO 19650、英国BIM导则的编制人。她在本次峰会上阐述了“知识图谱技术对于提升基于 BIM 的信息管理”的重要性。以下是她的发言记录(有删节和调整)。
在当今快速发展的建筑行业,数字化的焦点比以往任何时候都更加重要。然而,尽管我们取得了进展,我们离充分实现其潜力仍有很长的路要走。目前行业最大的不足之一是在 信息管理和理解方面。希望我们能将注意力从3D模型和那些承诺解决所有问题的软件中转移开。让我们集中精力于核心概念: 信息。
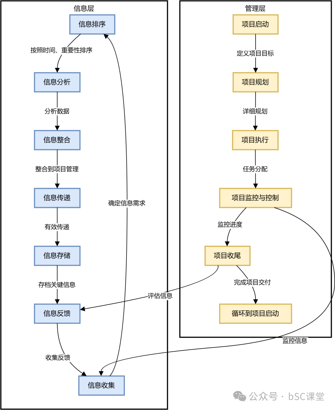
信息,和它所代表的物理资产一样, 本身就是一种资产。它构成了数字化的基础,但多年来,我们忽视了它应有的关注。这种忽视导致了我们行业目前所经历的混乱。那么,我们应该如何管理信息呢?我提出一个“两层的管理方法”。
首先,是基于活动的管理层,包含项目各个阶段的循环活动。其次,是信息层,涵盖了信息如何连接、排序及其含义的所有规则。信息层至关重要,因为信息在整个资产生命周期中不断交换。本次演讲将聚焦信息层,因为它对我们所做的一切都至关重要,也是 buildingSMART International (bSI)发挥重要作用的地方。
在信息层中,理解标准化的必要性至关重要。自从 CAD 软件引入以来,专有的结构规则和语义被用来定义资产信息。这在信息处于软件环境中时效果很好,因为这些信息是为特定环境创建的。然而,一旦信息脱离该软件环境,信息就难以在无法共享的情况下继续存在。你无法用这些信息做任何事情。
软件应用程序是 处理/生产信息 的工具;它们不应被用来 定义信息。信息的结构应该在软件之外定义,考虑到更广泛的信息管理场景。这种定义应该是中立的、开放的、负责任的,并具有长久性。因此, 信息必须独立于软件应用程序进行定义。
我们要摆脱必须在每个系统之间转换和翻译点对点数据的场景。为实现这一目标,我们需要一个跨越整个资产生命周期的基础信息层,包含通用的结构、规则和语言,以便共享信息。这一切需要标准化。
标准化是解开混乱的关键。信息本质上是复杂的——它是结构化的、非结构化的、多方面的、分层的,并以多种方式连接。其视图根据用途而变化。标准化对于提高这种“复杂性”的互操作性至关重要。为了有效连接一切,我们必须考虑数据模型的方案。有几个标准占据了信息层的中心位置,ISO 16739(IFC)就是其中之一,作为规范数据模型的方案。
